Comment rédiger des procédures qualité rapides et efficaces ?

Vous êtes responsable qualité depuis peu et êtes chargé de rédiger une procédure, mais vous ne savez pas par où commencer ?
Sachez que vous n’êtes pas seul dans ce cas ! La rédaction de procédures est souvent appréhendée et suscite de nombreux questionnements.
Pourtant, elle est au cœur du système de management de qualité. Nous vous aiguillons pour que l’élaboration de vos procédures qualité ne soit plus une contrainte.
La procédure qualité, un outil pour guider vos collaborateurs
Pour rappel, la procédure est un document qui liste étape par étape, les différentes tâches à effectuer pour achever une action.
Elle est indispensable pour assurer le bon déroulement d’un processus en entreprise. Elle répond au fameux QQOQC « quoi, qui, où, quand, comment ».
Cet outil a un rôle de support : il complète le savoir-faire d’un collaborateur, le guide dans son travail pas à pas et lui offre une grande autonomie.
La procédure qualité est une source précieuse, qui assure la régularité de l’exécution des actions et des résultats. Elle est aussi un merveilleux support de formation !
Le contenu d’une procédure : un savant mélange entre le fond et la forme
Une procédure assimilée par tous les collaborateurs et 100 % efficace ? Oui, oui, c’est possible ! Soignez sa rédaction, tant sur le fond que sur la forme.
Les informations diffusées dans le document doivent être exactes, pertinentes, complètes et synthétiques afin d’optimiser la mise en œuvre de la procédure qualité. Elles portent sur les acteurs concernés, les domaines d’applications, les activités et tâches investies, les règles à respecter pour mener des actions et les résultats de la procédure.
Mais surtout, rappelez-vous : l’important, ce n’est pas la quantité, mais la qualité. Il convient d’intégrer uniquement les informations utiles à vos procédures pour ne pas les surcharger !
La mise en forme est également importante, car elle renforce la compréhension du fond et donc la mise en place de la procédure qualité.
Structurez-la pour faciliter la lecture.
Mettez en valeur les informations les plus importantes. Illustrez par des dessins, des schémas. Mais n’abusez pas non plus des couleurs et styles. Et préférez une mise en page aérée.
Retenez aussi que la norme ISO 9001, qui encadre la démarche qualité, n’impose pas de modèle particulier à l’égard de la forme des procédures.
Libre à vous de l’adapter à votre processus qualité interne à la culture de votre entreprise et à la cible à qui la procédure s’adresse. Questionnez-vous sur ce qui fonctionnerait le mieux pour vos collaborateurs.
Les étapes clés à l’élaboration de vos procédures qualité
Mais comment l’élaborer concrètement ? Suivez ces 6 étapes :
- Précisez les objectifs de la procédure : Avant de vous lancer corps et âme dans la rédaction de votre procédure qualité, prenez le temps d’en définir l’étendue et les buts. Qu’est-ce que votre procédure va encadrer, pour quelles raisons et quelles sont vos attentes ?
- Identifiez les personnes participant à son élaboration. Souvent, le responsable métier conduit l’élaboration d’une procédure, mais d’autres acteurs interviennent et doivent être consultés. Demandez-vous qui sont les utilisateurs directs ou indirects de votre procédure qualité.
- Rassemblez les informations qui nourriront votre procédure : Dans un premier temps, regroupez les documents existant à propos de la procédure que vous souhaitez rédiger. Puis, concentrez-vous sur vos collaborateurs ! Menez des entretiens individuels pour mieux comprendre les activités relatives à votre procédure.
- Modélisez votre procédure qualité : Concevez une première ébauche du diagramme de cheminement de vos processus et présentez-le aux collaborateurs identifiés dans la seconde étape. Leurs impressions sont essentielles, elles vous permettront d’améliorer votre procédure qualité.
- Rédigez la procédure : Servez-vous de votre diagramme comme fil conducteur afin de rédiger étape par étape votre processus qualité. Vous pouvez aussi, dans cette étape, faire participer vos collaborateurs.
- Remettez la procédure auprès de la Direction : L’approbation de la direction marque le début de la mise en œuvre de la procédure dans l’établissement.
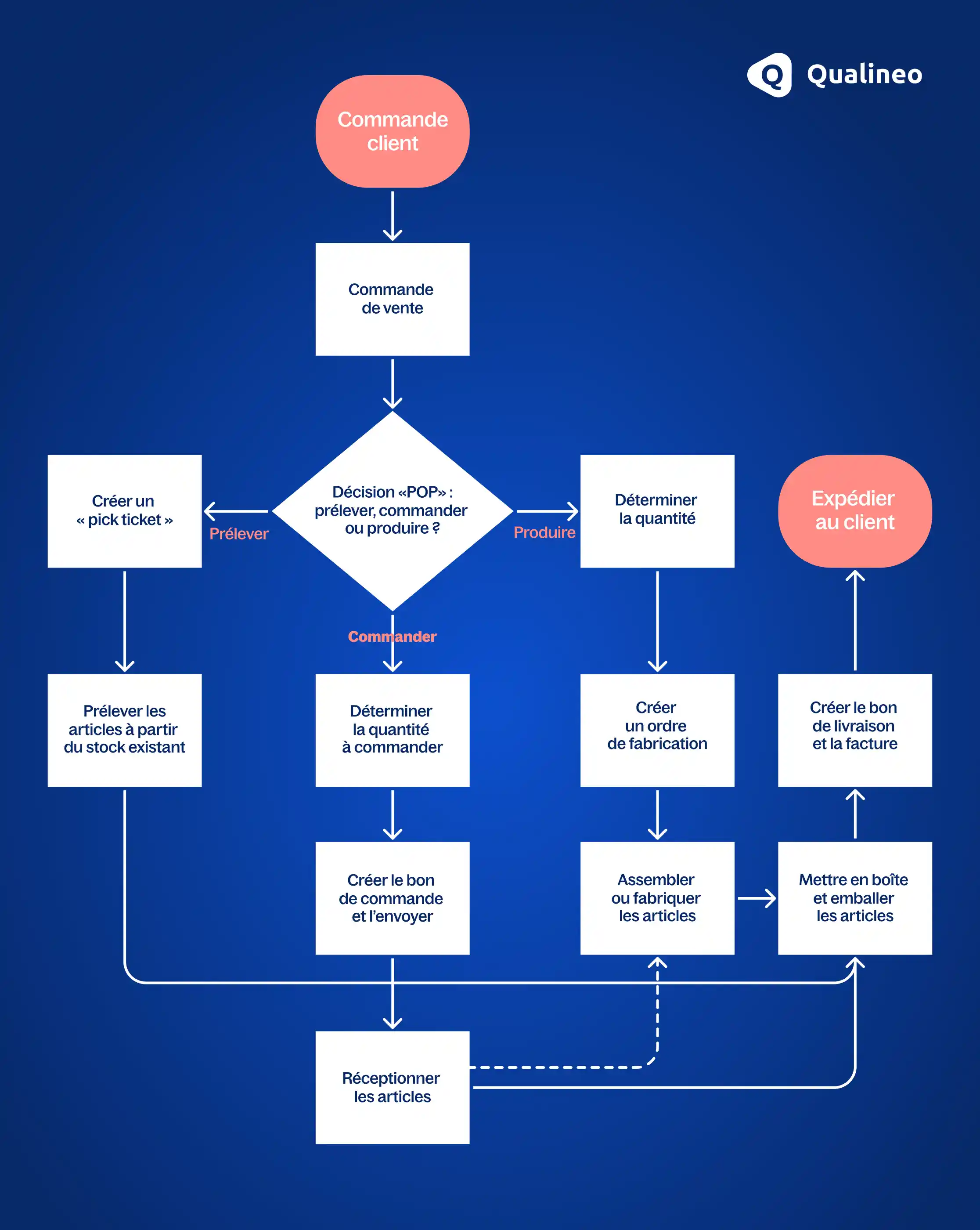
Une modélisation simple de vos procédures qualité : le logigramme
Même si la forme de la procédure n’est pas imposée, le logigramme est l’outil le plus adapté pour la schématiser. Son utilisation est idéale pour simplifier un processus de nature complexe.
Ce schéma de procédé permet de comprendre l’enchaînement logique de plusieurs événements nécessaires à la réalisation d’une procédure.
Il est composé d’une succession de formes représentant des tâches, connectées les unes aux autres par des flèches symbolisant les flux entre les actions. Les formes diffèrent selon le type de tâches :
- L’ovale indique le début ou la fin d’une procédure.
- Le rectangle désigne une action intervenant durant le processus.
- Le losange symbolise un questionnement, une prise de décision en cours de procédure.
Ces standards simples contribuent à une compréhension plus claire du processus.
Pour créer des logigrammes illustrant vos procédures, rien de mieux qu’un éditeur en ligne. Chez Qualineo, nous utilisons LucidChart afin de définir nos procédures CRM*. Le tester, c’est l’approuver !
*Customer relationship management = Management de la Relation client

La gestion électronique des procédures qualité
Comme évoqué précédemment, les procédures de qualité ont un rôle central dans le management de la qualité. Après leur création, elles sont stockées puis utilisées au quotidien par un grand nombre de collaborateurs. Elles doivent donc être accessibles à tous ceux qui en ont besoin, afin d’assurer la continuité de l’activité.
De plus, les procédures sont évolutives. Avec la réalité du terrain, elles peuvent changer ou encore être améliorées en cas d’identification d’opportunités.
Pour ces raisons, la dématérialisation des procédures semble être la solution la plus efficace. Une gestion électronique des documents est le moyen idéal pour optimiser leur gestion et leur exploitation.
Pour vous donner une idée de tout ce que peut apporter une GED à votre structure, découvrez 5 retours d'expérience en ESSMS.
Fond, forme, logigramme et gestion électronique sont les clés d’une procédure qualité réussie ! Vous êtes désormais armé pour rédiger des procédures efficaces pour encadrer le management de la qualité dans votre établissement !
Cet article sur les procédures qualité vous a intéressé.e ? Restez informé.e des actualités de votre secteur en vous abonnant à notre newsletter.

Organiser une gestion documentaire efficace pour un Management de la Qualité réussi




